Die Strategiegruppe Zukunft Berufsstand lädt die Kammermitglieder aller Fachrichtungen dazu ein, sich anhand von zwei kurzen Fragen zu überlegen: Wie will ich in fünf Jahren arbeiten und welche Rahmenbedingungen sind dafür erforderlich?
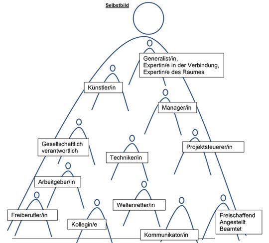
Grafik: Dr Tillman Prinz, Bundesarchitektenkammer
Nahezu alle aktuellen und zukünftigen Herausforderungen – demographischer Wandel und Migration, Digitalisierung, Mobilitätswende, Klima- und Ressourcenschutz, insbesondere schonender und sozialverträglicher Umgang mit Grund und Boden – sind unmittelbar relevant in unserem beruflichen Handeln. Diese gesellschaftlichen Herausforderungen sind nur gemeinsam und interdisziplinär zu bewältigen. Doch welche Rolle spielt dabei unser Berufsstand und wie können die Beiträge von Architekt*innen und Stadtplaner*innen aussehen?
Die Strategiegruppe Zukunft Berufsstand beschäftigt sich in diesem Zusammenhang derzeit intensiv mit dem Berufsbild und Selbstverständnis des Berufsstandes. Und auch auf Ebene der Bundesarchitektenkammer werden diese Fragen diskutiert. Ist das Bild des Architekten als Generalist noch zukunftsfähig angesichts der Spezialisierungsanforderungen? Und wie sieht das Verhältnis zwischen Selbstbild und Fremdbild aus?
Leider bleibt im Berufsalltag selten Zeit für Zukunftsvisionen und den Blick auf das eigene Selbstverständnis. Die Strategiegruppe möchte Sie dennoch dazu einladen, anhand von zwei kurzen Fragen zu überlegen: Wie will ich in fünf Jahren arbeiten und welche Rahmenbedingungen sind dafür erforderlich?
Bereichern Sie die Debatte über die Berufsbilder der vier Fachrichtungen Architektur, Landschafts- und Innenarchitektur und Stadtplanung mit Ihren Antworten:
Aktuelle Herausforderungen sind für uns ...
Um die zukünftigen Herausforderungen zu meistern, sind unsere Beiträge als Architekt*innen und Stadtplaner*innen ...
Als Anregung finden Sie im Folgenden die Position von Stephan Weber, die wir stellvertretend aus den Antworten der Strategiegruppe ausgewählt haben.
Aktuelle Herausforderungen sind für uns ...
... die bereits genannten gesellschaftlichen Herausforderungen, denen mit intelligenter und nachhaltiger Architektur und Stadtplanung begegnet werden muss. Aktuell müssen wir die Politik überzeugen, dass angesichts Corona Haushaltssperren nicht das geeignete Mittel sind, um den Herausforderungen der Zukunft zu begegnen. Es stehen Kredite zur Verfügung, die ein Verschieben von nötigen Baumaßnahmen (gerade im Bereich des Bestandes, wenn weiterhin Unterhalt ansteht) wirtschaftlich unsinnig erscheinen lassen.
Die Anforderung sich zunehmend zu professionalisieren und dem Wegfall der verbindlichen HOAI-Sätze mit transparenten und auskömmlichen Preisen und somit leistungsbezogener Honorierung zu begegnen, stellt eine weitere Herausforderung dar. Hinzu kommt die zunehmende Digitalisierung und der Fortschritt im Bereich der Künstlichen Intelligenz. Dies ist aber bisher anscheinend kaum ein Thema für den Berufsstand! Dabei werden in Zukunft zahlreiche Routinen durch KI erledigt werden. Durch den relativ hohen Anteil kreativer Leistungen sind wir da als Architekten und Planer vorläufig allerdings noch relativ gut aufgestellt.
Um die zukünftigen Herausforderungen zu meistern, sind unsere Beiträge als Architekt*innen und Stadtplaner*innen ...
... dringend erforderlich! Wir sind diejenigen, die - gemeinsam mit anderen Fachleuten - kreative Lösungen für die Probleme des künftigen Zusammenlebens anbieten können. Wir sind es gewohnt, quer und interdisziplinär zu denken. Wir müssen allerdings als Berufsstand aufhören, als Bewahrer des Status Quo's aufzutreten, sondern sollten alle Bereiche unseres Tuns auf den Prüfstand stellen und verschiedenste Zukunftsmodelle hinsichtlich ihrer Chancen und Gefahren untersuchen. Nur dann haben wir die Möglichkeit, Entwicklungen zu antizipieren und diese dann auch mitzugestalten.
Stephan Weber, freier Architekt, Vizepräsident der Architektenkammer Baden-Württemberg und Mitglied der Strategiegruppe Zukunft Berufsstand